2018田园综合体申报方法
发布日期:2019-06-18 点击数:176
一、申报时间
田园综合体申报时间是2018年6月底前,具体方案提交为7月中旬。
省级田园综合体申报时间按照各省财政厅文件执行。
二、申报部门
田园综合体申报部门:财政部农业司(国务院农村综改办)、国家农发办。
省级田园综合体申报部门多为财政厅农发办。
三、申报条件
——7大必备条件,6大不予立项
(一)7大必备条件
1、功能定位准确
围绕有基础、有优势、有特色、有规模、有潜力的乡村和产业,按照农田田园化、产业融合化、城乡一体化的发展路径,以自然村落、特色片区为开发单元,全域统筹开发,全面完善基础设施。突出农业为基础的产业融合、辐射带动等主体功能,具备循环农业、创意农业、农事体验一体化发展的基础和前景。明确农村集体组织在建设田园综合体中的功能定位,充分发挥其在开发集体资源、发展集体经济、服务集体成员等方面的作用。
2、基础条件较优
区域范围内农业基础设施较为完备,农村特色优势产业基础较好,区位条件优越,核心区集中连片,发展潜力较大;已自筹资金投入较大且有持续投入能力,建设规划能积极引入先进生产要素和社会资本,发展思路清晰;农民合作组织比较健全,规模经营显著,龙头企业带动力强,与村集体组织、农民及农民合作社建立了比较密切的利益联结机制。
3、生态环境良好
能落实绿色发展理念,保留青山绿水,积极推进山水田林湖整体保护、综合治理,践行看得见山、望得到水、记得住乡愁的生产生活方式。农业清洁生产基础较好,农业环境突出问题得到有效治理。
4、政策措施有力
地方政府积极性高,在用地保障、财政扶持、金融服务、科技创新应用、人才支撑等方面有明确举措,水、电、路、网络等基础设施完备。建设主体清晰,管理方式创新,搭建了政府引导、市场主导的建设格局。积极在田园综合体建设用地保障机制等方面作出探索,为产业发展和田园综合体建设提供条件。
5、投融资机制明确
积极创新财政投入使用方式,探索推广政府和社会资本合作,综合考虑运用先建后补、贴息、以奖代补、担保补贴、风险补偿金等,撬动金融和社会资本投向田园综合体建设。鼓励各类金融机构加大金融支持田园综合体建设力度,积极统筹各渠道支农资金支持田园综合体建设。严控政府债务风险和村级组织债务风险,不新增债务负担。
6、运行管理顺畅
根据当地主导产业规划和新型经营主体发展培育水平,因地制宜探索田园综合体的建设模式和运营管理模式。可采取村集体组织、合作组织、龙头企业等共同参与建设田园综合体,盘活存量资源、调动各方积极性,通过创新机制激发田园综合体建设和运行内生动力。
7、带动作用显著
以农村集体组织、农民合作社为主要载体,组织引导农民参与建设管理,保障原住农民的参与权和受益权,实现田园综合体的共建共享。通过构建股份合作、财政资金股权量化等模式,创新农民利益共享机制,让农民分享产业增值收益。
(二)不予立项的六类情况
1、未突出以农为本,项目布局和业态发展上与农业未能有机融合,以非农业产业为主导产业;
2、不符合产业发展政策;
3、资源环境承载能力较差;
4、违反国家土地管理使用相关法律法规,违规进行房地产开发和私人庄园会所建设;
5、乡、村举债搞建设;
6、存在大拆大建、盲目铺摊子等情况。
五、申报资料
•田园综合体,需要报送试点三年规划及年度实施方案。
•省级田园综合体,按照各省财政厅文件执行,多提供项目可行性研究报告。
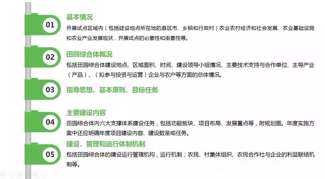
方案的具体编制大纲如下:
六、资金扶持额度
•田园综合体:3亿元资金扶持,实行先建后补,分批拨付。
•省级田园综合体:根据各省具体情况,3000-6000万不等。
七、部分省份申报政策
上一篇:让农民的“幸福路”从发展乡村旅游走起!下一篇:【绿道案例】遵义游乐园——黔北最大的游乐园
田园综合体申报时间是2018年6月底前,具体方案提交为7月中旬。
省级田园综合体申报时间按照各省财政厅文件执行。
二、申报部门
田园综合体申报部门:财政部农业司(国务院农村综改办)、国家农发办。
省级田园综合体申报部门多为财政厅农发办。
三、申报条件
——7大必备条件,6大不予立项
(一)7大必备条件
1、功能定位准确
围绕有基础、有优势、有特色、有规模、有潜力的乡村和产业,按照农田田园化、产业融合化、城乡一体化的发展路径,以自然村落、特色片区为开发单元,全域统筹开发,全面完善基础设施。突出农业为基础的产业融合、辐射带动等主体功能,具备循环农业、创意农业、农事体验一体化发展的基础和前景。明确农村集体组织在建设田园综合体中的功能定位,充分发挥其在开发集体资源、发展集体经济、服务集体成员等方面的作用。
2、基础条件较优
区域范围内农业基础设施较为完备,农村特色优势产业基础较好,区位条件优越,核心区集中连片,发展潜力较大;已自筹资金投入较大且有持续投入能力,建设规划能积极引入先进生产要素和社会资本,发展思路清晰;农民合作组织比较健全,规模经营显著,龙头企业带动力强,与村集体组织、农民及农民合作社建立了比较密切的利益联结机制。
3、生态环境良好
能落实绿色发展理念,保留青山绿水,积极推进山水田林湖整体保护、综合治理,践行看得见山、望得到水、记得住乡愁的生产生活方式。农业清洁生产基础较好,农业环境突出问题得到有效治理。
4、政策措施有力
地方政府积极性高,在用地保障、财政扶持、金融服务、科技创新应用、人才支撑等方面有明确举措,水、电、路、网络等基础设施完备。建设主体清晰,管理方式创新,搭建了政府引导、市场主导的建设格局。积极在田园综合体建设用地保障机制等方面作出探索,为产业发展和田园综合体建设提供条件。
5、投融资机制明确
积极创新财政投入使用方式,探索推广政府和社会资本合作,综合考虑运用先建后补、贴息、以奖代补、担保补贴、风险补偿金等,撬动金融和社会资本投向田园综合体建设。鼓励各类金融机构加大金融支持田园综合体建设力度,积极统筹各渠道支农资金支持田园综合体建设。严控政府债务风险和村级组织债务风险,不新增债务负担。
6、运行管理顺畅
根据当地主导产业规划和新型经营主体发展培育水平,因地制宜探索田园综合体的建设模式和运营管理模式。可采取村集体组织、合作组织、龙头企业等共同参与建设田园综合体,盘活存量资源、调动各方积极性,通过创新机制激发田园综合体建设和运行内生动力。
7、带动作用显著
以农村集体组织、农民合作社为主要载体,组织引导农民参与建设管理,保障原住农民的参与权和受益权,实现田园综合体的共建共享。通过构建股份合作、财政资金股权量化等模式,创新农民利益共享机制,让农民分享产业增值收益。
(二)不予立项的六类情况
1、未突出以农为本,项目布局和业态发展上与农业未能有机融合,以非农业产业为主导产业;
2、不符合产业发展政策;
3、资源环境承载能力较差;
4、违反国家土地管理使用相关法律法规,违规进行房地产开发和私人庄园会所建设;
5、乡、村举债搞建设;
6、存在大拆大建、盲目铺摊子等情况。

五、申报资料
•田园综合体,需要报送试点三年规划及年度实施方案。
•省级田园综合体,按照各省财政厅文件执行,多提供项目可行性研究报告。
方案的具体编制大纲如下:


•田园综合体:3亿元资金扶持,实行先建后补,分批拨付。
•省级田园综合体:根据各省具体情况,3000-6000万不等。


上一篇:让农民的“幸福路”从发展乡村旅游走起!下一篇:【绿道案例】遵义游乐园——黔北最大的游乐园
相关内容
